Skip to main content ITU
Logo
  • Uddannelser
    • Bachelor
    • BSc i Global Business Informatics
    • BSc i Digital Design og Interaktive Teknologier
    • BSc i Softwareudvikling
    • BSc i Data Science
    • Sådan søger du ind
    • Gæstestuderende på bachelorniveau
    • ITU Summer University på bachelorniveau
    • Kandidat
    • MSc i Digital Innovation & Management
    • MSc i Digital Design og Interaktive Teknologier
    • MSc i Softwaredesign
    • MSc i Data Science
    • MSc i Datalogi
    • MSc i Spil
    • Kandidatreformen
    • Sådan søger du ind
    • Gæstestuderende på kandidatniveau
    • ITU Summer University på kandidatniveau
    • Studieliv
    • Spørg en studerende
    • Kvinder i tech
    • Studenterorganisationer
    • Studiestart
    • Labs for studerende
    • Specialpædagogisk støtte (SPS)
    • Studie- og Karrierevejledning
    • Besøg ITU
    • Åbent hus
    • Studerende for en dag
    • Studiepraktik i uge 43
    • Coding Café for unge kvinder
    • IT-Camp for unge kvinder
    • For gymnasielærere
    • Besøg ITU med klassen
    • Digital Dannelse
    • Coding Class
  • Efteruddannelser
    • Efteruddannelser
    • Se alle efteruddannelser
    • Besøg og arrangementer
    • Master i it
    • Om Master i it-ledelse
    • Sådan søger du ind
    • Kontakt
    • Enkeltfag
    • Se udbud af enkeltfag
    • Enkeltfag på masterniveau
    • Sådan søger du ind
    • Kontakt
    • Korte kurser | ITU Professional Courses
    • Se alle korte kurser
    • Kontakt
  • Efteruddannelser NY
  • Forskning
    • Forskningsektioner
    • Data Science
    • Data, Systems and Robotics
    • Digital Business Innovation
    • Digitalization Democracy and Governance
    • Human-Computer Interaction and Design
    • Play Culture and AI
    • Software Engineering
    • Technologies in Practice
    • Theoretical Computer Science
    • Forskningscentre
    • Center for Digital Play
    • Center for Climate IT
    • Center for Computing Education Research
    • Center for Digital Velfærd
    • Forskningscenter for offentlig IT
    • Danish Institute for IT Program Management
    • Centre for Information Security and Trust
    • ITU Research Portal
    • Find forsker
    • Find forskning
    • Forskningsenheder
    • Forskningscentre
    • Forskningsektioner
    • Forskningsgrupper
    • Labs
    • Forskningsetik og -integritet
    • God forskningspraksis
    • Tekniske rapporter
    • Tekniske rapporter
    • Ph.d.-skole
    • Om Ph.d.-skolen
    • Ph.d.-kurser
    • Ph.d.-forsvar
    • Ph.d.-stillinger
    • Ph.d.-håndbog
    • Ph.d.-support
  • Erhvervssamarbejde
    • Samarbejde med Studerende
    • Projektsamarbejde
    • Projektmarked
    • Studiejob
    • Projektopslag
    • Job- og projektbank
    • Employer Branding
    • IT Match Making
    • Sådan ansætter du en ITU'er
    • Lav opslag i Jobbanken
    • Innovation og samarbejde
    • Læs mere om innovation og samarbejde
    • ErhvervsPhD
    • Ansæt en Erhvervs-p.hd
    • Maritime Hub
    • Innovation og iværksætteri
    • ITU Business Development
    • ITU NextGen
  • Om ITU
    • Om ITU
    • Presse
    • Stillinger
    • Kontakt
  • ENG
Organisation, tal og fakta
ITU  /  Organisation, tal og fakta
  • Om ITU
    • Værdier, strategi og grundprincipper
    • Organisation, tal og fakta
      • Aftagerpaneler
      • Bestyrelse
      • Tal og fakta
    • Diversitet, equity og inklusion
    • Pædagogiske Principper
    • Presse
    • ITU Channel
    • ITU Alumni
    • IT-biblioteket
    • Bygning
    • Stillinger
    • Privatlivspolitik
    • Fakturering
    • Information til censorer
    • Events
    • Kontakt

Organisation, tal og fakta

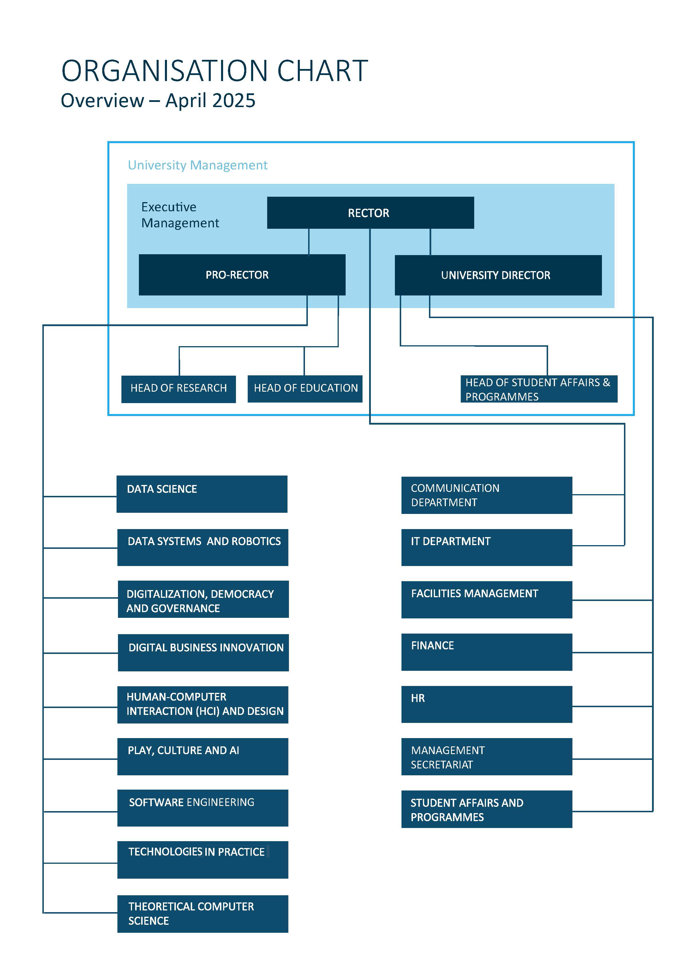
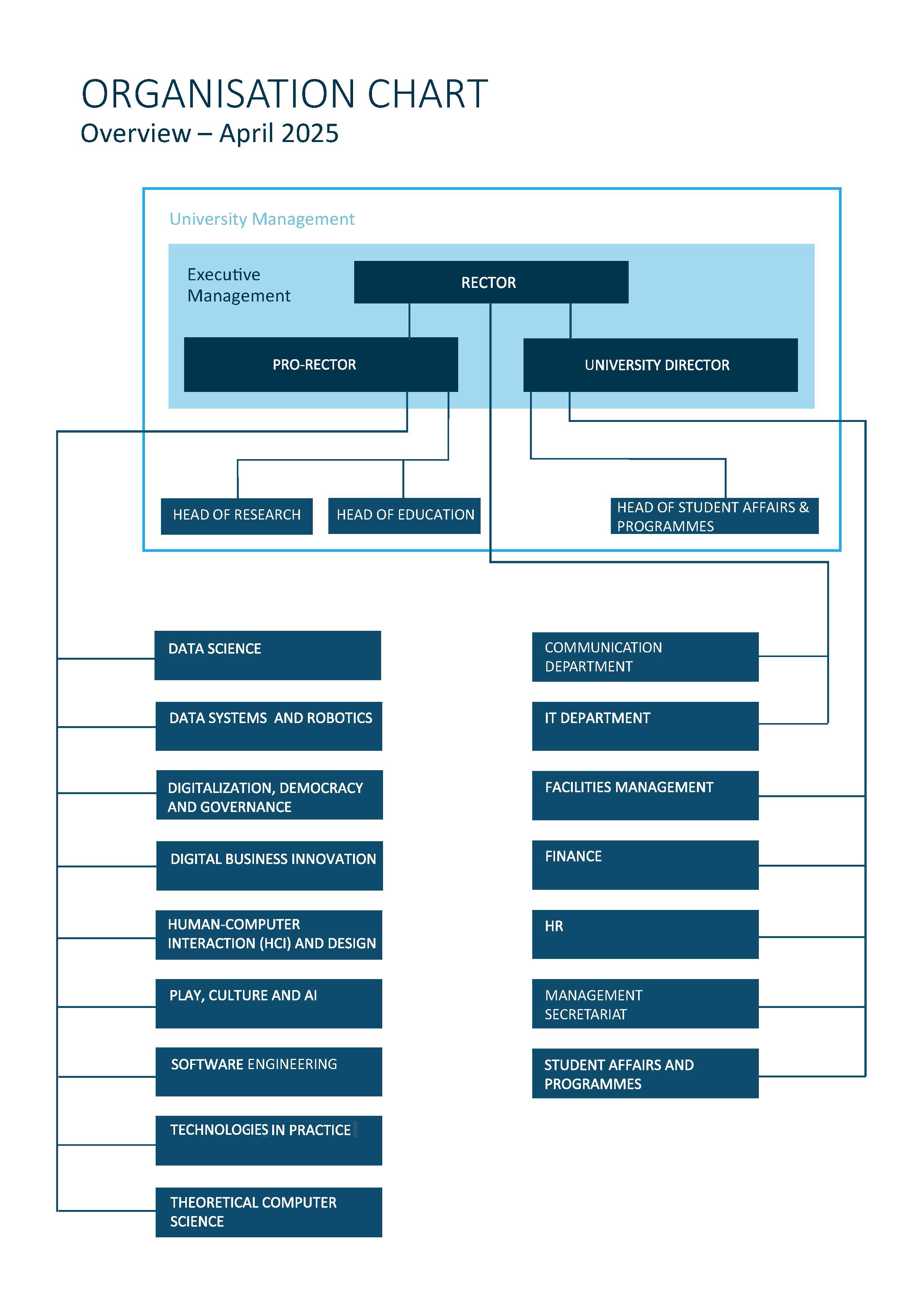
IT-Universitetet har en organisationsstruktur med en bestyrelse, en direktion bestående af rektor Per Bruun Brockhoff, prorektor Jakob Grue Simonsen og universitetsdirektør Georg Dam Steffensen.

Der er en række administrative afdelinger samt ni sektioner. Her kan du se universitetets vedtægter. 

Organisational chart for ITU  

 

Læs også:

    Aftagerpaneler

    Bestyrelse

    Tal og fakta

Kontakt os

Telefon
+45 7218 5000
E-mail
itu@itu.dk

Alle kontaktoplysninger

Tilgængelighedserklæring

Find os

IT-Universitetet i København
Rued Langgaards Vej 7
2300 København S
Danmark
Find vej

Følg os

ITU på facebook
ITU på Linkedin
ITU på Instagram
ITU på Youtube
ITU på Bluesky
ITU på facebook ITU på Linkedin ITU på Instagram ITU på Youtube ITU på Bluesky
ITU Student /
Privatliv /
EAN-nr. 5798000417878/
CVR-nr. 29 05 77 53 /
P-nummer 1005162959

Denne side er udskrevet fra https://www.itu.dk/Uddannelser/Kandidatuddannelser/Saadan-soeger-du-ind-MSc/Saadan-ansoeger-du

Fejl i tilmelding